为适应移动通信无线网络规划与优化技术等领域带来的新变化,顺应5G通信发展的新趋势,对接新产业、新业态、新模式下无线网络优化工程师、规划设计工程师等岗位(群)的新要求,不断满足通信行业高质量发展对高素质技能人才的需求,推动职业教育专业升级和数字化改造,提高人才培养质量。
一、培养目标
本专业培养能够践行社会主义核心价值观,传承技能文明,德智体美劳全面发展,具有爱岗敬业、勇于创新的职业精神和精益求精、追求卓越的工匠精神,具备较强的就业创业能力和可持续发展的能力,掌握路由交换技术、网络规划与设计、网络规划与优化等专业知识和技术技能,具备职业综合素质和行动能力,面向通信产业的网络规划、设计人员、网络优化人员、工程设计与运维人员等职业,能够从事网络设计与优化、光通信、基站设备调试、无线通信网络分析、通信平台产品开发、通信工程实施、网络技术服务与运维等工作的高素质技术技能人才。
二、主干课程
专业基础课程主要包括:现代移动通信技术、云计算与大数据、计算机网络基础、Java程序设计基础、电路与信号基础课程。专业核心课程主要包括:路由交换技术与应用、光传输技术、基站设备开通与运维、通信工程勘察设计与概预算、移动通信网络规划与设计、无线网络规划与优化、信息通信建设工程设计制图、移动室内覆盖工程规划与设计课程。
三、实训条件
在校内主要开展基站设备开通与运维实训、移动通信网络规划与设计实训、无线网络规划与优化实训、移动室内覆盖工程规划与设计等4个实训。在校外进行综合项目技能训练等1个实训。在通信、电子信息等行业的相关企业进行通信工程专业实习,包括认识实习和岗位实习。
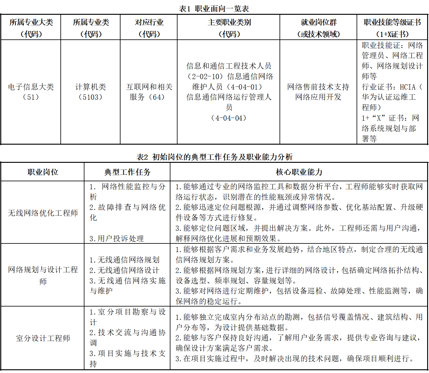
四、就业面向

五、职业资格证书或技能等级证书
