为适应人工智能、智能安防等领域带来的新变化,顺应数字化、智能化发展的新趋势,对接新产业、新业态、新模式下 人工智能训练师、智能系统运维工程师等岗位(群)的新要求,不断满足人工智能行业高质量发展对高素质技能人才的需求,推动职业教育专业升级和数字化改造,提高人才培养质量。
一、培养目标
本专业培养能够践行社会主义核心价值观,传承技能文明,德智体美劳全面发展,具有爱岗敬业、勇于创新的职业精神和精益求精、追求卓越的工匠精神,具备较强的就业创业能力和可持续发展的能力,掌握人工智能算法、计算机视觉、数据处理等专业知识和技术技能,具备职业综合素质和行动能力,面向人工智能产业的人工智能产品开发人员、智能系统实施人员、AI 技术服务与运维人员等职业,能够从事 AI 模型训练与优化、智能系统集成、设备调试、大数据分析、人工智能产品开发、智能系统实施、AI 技术服务与运维等工作的高素质技术技能人才。
二、主干课程
专业基础课程主要包括:人工智能应用导论、程序设计基础、Python应用开发、数据库技术、Linux操作系统、计算机网络技术课程。专业核心课程主要包括:人工智能数据服务、计算机视觉应用开发、深度学习应用开发、智能语音处理及应用开发、人工智能系统部署与运维、人工智能综合项目开发课程。
三、实训条件
在校内主要开展AI人工智能算法训练、工业机器视觉实训、视频物联实训、综合项目技能训练等4个实训。在校外进行综合项目技能训练等1个实训。在人工智能、软件技术、物联网等行业的相关企业进行人工智能技术应用专业实习,包括认识实习和岗位实习。
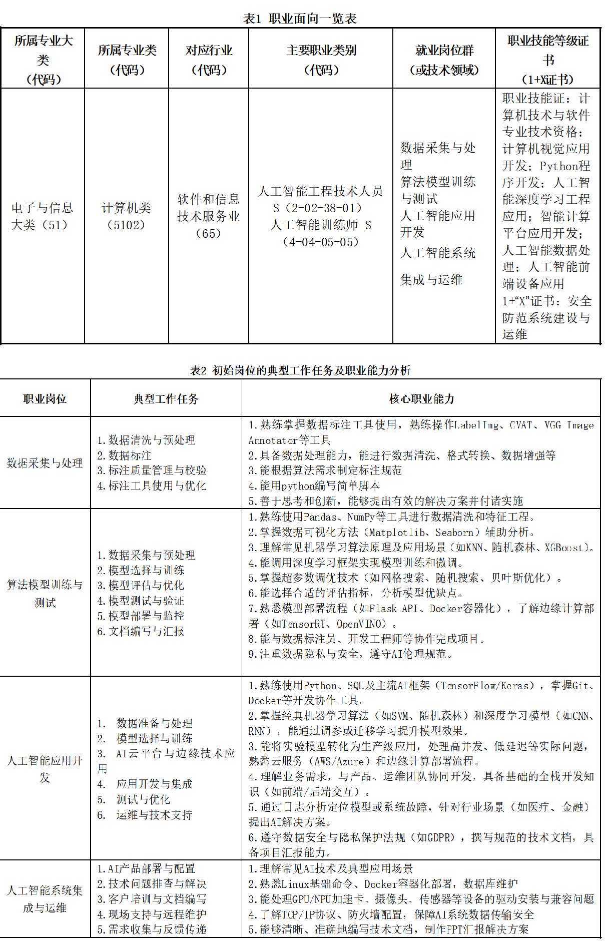
四、就业面向

五、职业资格证书或技能等级证书
