为适应科技发展、技术进步对行业生产、建设、管理、服务等领域带来的新变化,顺应互联网和相关服务、软件和信息技术服务业等行业数字化、网络化、智能化发展新趋势,对接新产业、新业态、新模式下网络安全运维、网络安全渗透测试、等级保护测评、网络设备配置与安全、数据存储与容灾等岗位(群)的新要求,不断满足信息安全产业高质量发展对高素质技能人才的需求,推动职业教育专业升级和数字化改造,提高人才培养质量,遵循推进现代职业教育高质量发展的总体要求
一、培养目标
本专业培养能够践行社会主义核心价值观,传承技能文明,德智体美劳全面发展,具有一定的科学文化水平,良好的人文素养、科学素养、数字素养、职业道德、创新意识,爱岗敬业的职业精神和精益求精的工匠精神,较强的就业创业能力和可持续发展的能力,掌握本专业知识和技术技能,具备职业综合素质和行动能力,面向互联网和相关服务、软件和信息技术服务等行业的网络安全运维、网络安全渗透测试、等级保护测评、网络设备配置与安全、数据存储与容灾等技术领域,能够从事网络安全管理、网络安全运维、数据备份与恢复等工作的高技能人才。
二、主干课程
专业基础课程主要包括:Web前端基础、Java程序设计基础、Web应用开发、数据库技术、计算机网络技术课程。专业核心课程主要包括:操作系统安全、虚拟化技术与应用、数据存储与容灾、信息安全风险评估、Web应用安全与防护、网络设备配置与安全课程。
三、实训条件
在校内进行操作系统安全配置、信息安全产品配置、数据存储安全、网络安全攻防实践等实训,包括单项技能实训、综合能力实训、生产性实训等5个实训。在互联网和相关服务、软件和信息技术服务业(等行业的相关企业进行信息安全技术应用专业实习,包括认识实习和岗位实习。
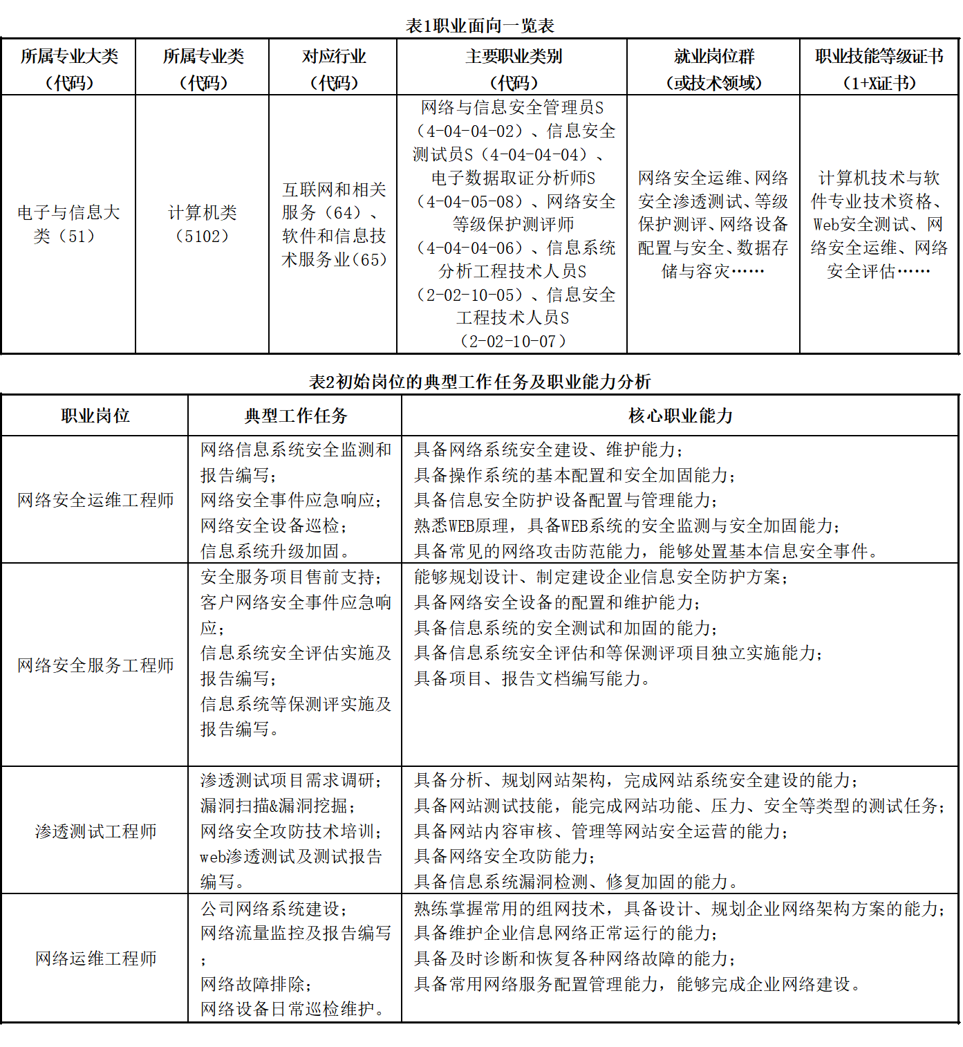
四、就业面向

五、职业资格证书或技能等级证书
