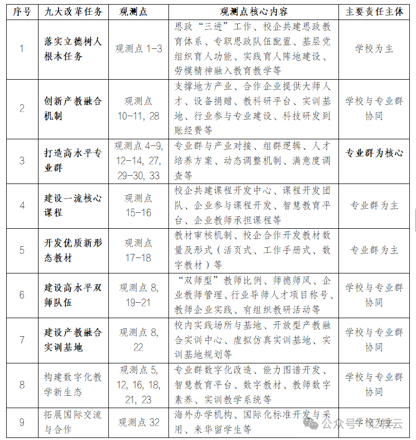
1.新双高九大任务与33个观测点概述
新一轮“双高计划”(2025-2029年)聚焦“办学能力高水平、产教融合高质量”,核心是九大改革任务及其细化的33个观测点。这些任务和观测点共同构成了评价“双高”建设成效的多维指标体系,涵盖了从立德树人到国际交流的各个方面。
以下是九大任务与33个观测点的对应关系及其简要说明:

2.校级任务与专业群任务的区分
根据观测点的性质和要求,其责任主体可主要区分为校级任务和专业群任务。
2.1校级任务
校级任务通常具有全局性、系统性、政策性的特点,需要学校层面进行顶层设计、资源统筹和制度保障。主要包括:
落实立德树人根本任务的相关观测点(观测点1-3):如健全思政育人体系、创新校企党支部联建机制等,需要学校制定整体方案并推动实施。
创新产教融合机制的部分内容(观测点10, 11, 28):如组建市域产教联合体、行业产教融合共同体等宏观机制创新,需要学校与政府、行业企业进行高层对接与合作。
建设高水平双师队伍的体系设计与政策保障(观测点19-21):如学校整体的师德师风建设、企业人员聘用机制、教师企业实践制度的完善等,需要学校出台统一政策和激励措施。
构建数字化教学新生态的基础设施与平台建设(观测点16, 23):如智慧校园标准化建设、校级大数据平台、学生学习和教师成长数据库的建立等,需要学校进行整体规划和投入。
拓展国际交流与合作的校级项目(观测点32):如建立海外办学机构、运营国际合作办学品牌项目等,通常由学校国际交流部门主导推进。
专业群动态调整机制的顶层设计:学校需建立专业群建设指导委员会,制定专业群设立、预警、退出的校级制度和标准,负责专业群的整体布局和宏观管理。
2.2专业群任务
专业群任务更具操作性、专业性、特色性,与具体专业领域的人才培养、课程教学、师资建设、实训实践等紧密相关。主要包括:
打造高水平专业群的核心内容(观测点4-9, 12-14, 27, 29-30, 33):如精准定位专业群人才培养目标、优化课程体系和实践教学体系、创新人才培养模式、健全专业群运行管理机制等,这是专业群建设的核心。
建设一流核心课程(观测点15-16):专业群需对接企业岗位标准,绘制能力图谱,更新课程内容,开发新课程,并改革课程教学模式。
开发优质新形态教材(观测点17-18):专业群需与企业合作开发活页式、工作手册式、数字教材等新形态教材。
建设高水平双师队伍的具体落实(观测点8, 20-21):如专业群内“双师型”教师的培养、行业导师的聘请、教师企业实践的安排、有组织教研活动的开展等。
建设产教融合实训基地的共建共享(观测点8, 22):专业群需与企业合作打造场景真实、开放共享的产教融合实践中心,开发生产性实训项目。
构建数字化教学新生态的教学应用(观测点5, 12, 18, 21):如推动专业群数字化改造,将人工智能融入专业教学,开发应用数字教材等。
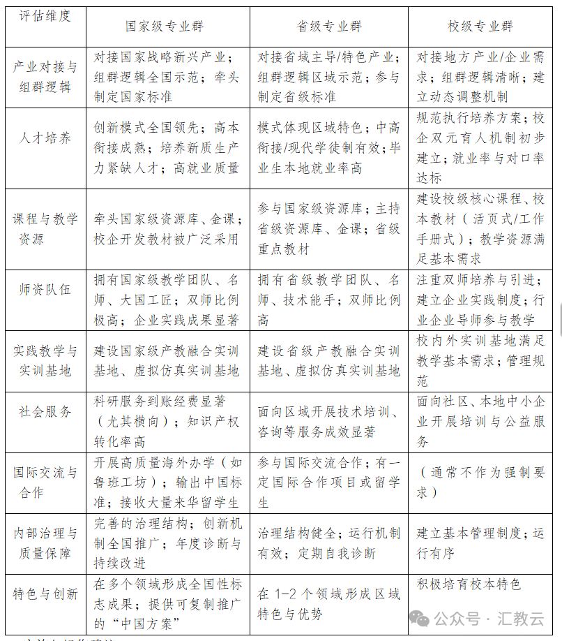
3.专业群任务的三级执行标准
不同级别的“双高”专业群(国家级、省级、校级)在完成任务时,其执行标准应体现差异化定位和阶梯式要求。
3.1国家级专业群执行标准
定位:全国引领,国际影响。代表中国职业教育的最高水平,承担为全国职业教育发展提供可复制、可推广经验的任务,并积极参与国际交流与合作,提升国际影响力。
执行标准要点:
组群逻辑与产业对接:精准对接国家战略新兴产业和重点产业链关键环节,组群逻辑科学清晰,对全国同类专业群具有强示范性。要求牵头制定(或参与制定)国家级专业教学标准、行业标准。
人才培养:人才培养模式创新显著,高本衔接贯通培养成熟稳定,毕业生就业质量高,起薪线和雇主满意度在全国领先。培养新质生产力发展急需的高技能人才。
资源建设:牵头建设国家级专业教学资源库、国家级精品在线开放课程、国家级规划教材。校企合作开发教材被广泛采用。
师资队伍:拥有国家级教学创新团队、国家级教学名师、大国工匠等领军人才。“双师型”教师比例极高,且企业实践成果显著。
社会服务与国际交流:科研服务到账经费(尤其是横向经费)显著,知识产权转化率高。开展高质量海外办学(如鲁班工坊),输出中国专业标准、课程标准,接收大量来华留学生。
3.2省级专业群执行标准
定位:区域示范,特色鲜明。服务区域经济社会发展,对接地方主导产业和特色产业,在省域内起到示范引领作用。
执行标准要点:
组群逻辑与产业对接:紧密对接省域主导产业、特色产业集群,组群逻辑体现区域特色。参与制定(或主要遵循)省级专业教学标准、行业标准。
人才培养:人才培养模式体现区域特色,中高衔接、现代学徒制等模式有效运行。毕业生本地就业率高,对区域产业发展贡献度大。
资源建设:参与国家级资源库建设,主持省级专业教学资源库、省级精品在线开放课程、省级重点教材建设。校企合作开发教材在区域内广泛应用。
师资队伍:拥有省级教学创新团队、省级教学名师、省级技术能手。双师型教师比例高,能满足教学需要。
社会服务与国际交流:面向区域开展技术技能培训、技术咨询等服务成效显著。参与国际交流合作,有一定数量的国际合作项目或留学生。
3.3校级专业群执行标准
定位:夯实基础,培育特色。是学校专业群体系的基础,注重内涵建设,培育办学特色,为申报更高层次专业群做准备。
执行标准要点:
组群逻辑与产业对接:对接地方产业或行业企业需求,组群逻辑初步建立,动态调整机制灵活,能响应产业变化。
人才培养:规范执行人才培养方案,校企双元育人机制初步建立,毕业生就业率和对口就业率达标。
资源建设:建成校级优质核心课程、校本教材(尤其是活页式、工作手册式教材)。教学资源能基本满足教学需要。
师资队伍:注重“双师型”教师的培养和引进,建立教师企业实践制度。行业企业导师参与教学。
社会服务:主要面向社区、本地中小企业开展技术培训和公益服务。
以下是三级专业群执行标准的对比表,方便你更直观地把握差异:

4.实施与操作建议
任务分解与责任落实:学校应利用WBS(工作分解结构)等方法,将九大任务逐级分解为可执行、可监测的具体行动项,并明确每一项的责任部门(校级/院级/专业群)、责任人和完成时限。为每个执行项设置3-5个监测点,并遵循SMART原则(具体、可衡量、可达成、相关、有时限)。
差异化资源配置:学校资源应向国家级和省级专业群倾斜,同时保障校级专业群的基础运行需求。对于高难度任务(如申报国家级奖项),应配置额外预算与专家支持。
数字化管理平台:建议建立“双高”建设管理数字化平台,实时监控任务进度、资金使用和成果产出,实现过程透明化和数据驱动的决策。
动态调整与预警:建立专业群动态调整机制和预警退出机制。定期开展专业群建设质量评估,根据评估结果实施分类管理(如A、B、C、D四档),对建设成效不佳的专业群亮黄牌甚至红牌,并据此调整资源投入。
持续改进的文化:建设“双高”是一个持续的过程,应建立年度自查-中期诊断-周期评估的机制,根据评估结果和外部环境变化,不断优化建设内容和路径,形成持续改进的良性循环。