从ChatGPT的诞生到Sora的技术突破,生成式人工智能(Artificial Intelligence Generated Content,AIGC)技术正引领职业教育走向信息化、数字化、智能化。职业教育是与产业技术联系最为紧密的类型教育,我国出台《关于深化现代职业教育体系建设改革的意见》,强调职业教育必须坚持“以教促产、以产助教”“产教融合、产学合作”,新一代人工智能技术助推职业教育的发展已成为国家发展战略中不可或缺的关键一步。本文旨在深入探讨全球职业教育领域中AIGC的应用场景,剖析AIGC在职教领域所面临的挑战,并为我国职业教育的高质量发展提供借鉴和参考,加速实现“职业教育现代化”和“职业教育国际化”两大发展目标,以切实提高职业教育的质量和水平,培养更多具备实际工作技能和创新实践能力的高素质技术技能人才。
一、全球职业教育领域生成式人工智能应用的典型场景
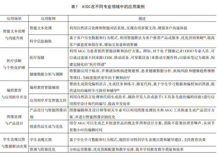
随着AIGC在全球范围的迅猛发展,其在职业教育领域的应用场景也日益呈现出拓展与深入化的趋势。AIGC在职业教育中的持续演进,不仅仅局限于“一维”的信息传递与知识灌输,而是体现出“多维”的技术导向与教学形式变革。该“多维”特性主要体现在智能文本处理与沟通升级、医疗诊断与个性化护理、编程教育与应用程序开发、图像处理与产品设计以及学生表现反馈与数据驱动决策等诸多方面(表1)。

(一)智能文本处理与沟通升级
通过学习大量语料库,AIGC能够理解上下文关系、抽取关键信息,实现更准确、更快速地文本处理。诸多职业院校将AIGC视作“办公室”职业(如会计师、企业银行和风险经理、物流分析师、议会助理、社会服务顾问等)的技能辅助工具。例如,法国国立高等职业培训学院(French National Institute for Vocational Training,CFA)认为ChatGPT等AIGC工具的出现将会引起企业工作形式的变革。德国柏林技术大学(Technische Universität Berlin)开展研讨会,培训学生使其掌握有关ChatGPT的使用方法,要求他们能够提出准确“指令”,以此帮助简化文本语言、凝练文本内容。芬兰赫尔辛基职业技术学院(Haaga-Helia University of Applied Sciences)专为商务专业人士、销售人员、办公室工作人员等职业人员量身定制了一门收费综合课程,教授学员如何制作清晰简洁的“指令”。这将有利于他们与同事以及客户之间的沟通升级。此外,该课程也教授学员如何有效利用ChatGPT进行营销和销售,生成个性化内容,吸引潜在客户并推动收入增长。
(二)医疗诊断与个性化护理
在开展医护职业教育时,传统医疗诊断方式受限于经验积累和时间成本,而庞大的医疗数据也消耗了不少人力物力。AIGC的引入能够帮助医护专业学生有效利用医疗大数据,从而提高临床决策水平;AIGC卓越的图像分析能力还可以助力学生精准地识别病灶,以此加深对疾病的理解。正如,美国麻省理工学院(Massachusetts Institute of Technology)职业培训部门为数据科学家、软件工程师、软件工程经理以及来自保险、制药、电子健康记录等相关专业的学生以及在职人员开展ChatGPT应用课程,教授如何利用大语言模型和ChatGPT整合医疗数据,识别疾病和确定有效的治疗方案,预测和改善患者健康状况,以及制定个性化护理和精准医学方案。
(三)编程教育与应用程序开发
传统的编程教育往往侧重语法和基础知识的灌输,学生面临的挑战主要包括学习曲线陡峭、实践机会不足等问题。部分职业院校深入研究了AIGC在编程教育与应用程序开发中的创新应用,凭借AIGC能够自动简化代码、担任虚拟编程导师和协助程序设计等优势,为学生编程能力和技能的发展提供技术支撑。例如,瑞士苏黎世联邦理工学院(Swiss Federal Institute of Technology)为全校师生制作了一个科普网页,在网页中呈现了“ChatGPT可以编程吗?”“如何使用ChatGPT进行编程?”等一些搜索词条,在点击搜索词条后会出现相关的解释内容和详细的操作步骤。英国牛津大学(University of Oxford)的继续教育学院为业务分析师、客户经理、技术架构师、数据分析师、项目经理、IT 销售和售前人员、公关媒体、网络和系统管理员等创建了一个为期8周的在线课程。该课程介绍并教授如何与大语言模型协作来创建人工智能应用程序。新加坡国立大学(National University of Singapore)开展了一项有关“ChatGPT、聊天机器人和AIGC”的付费开放课程,该课程旨在使学习者了解ChatGPT及其主要组件,包括其架构和关键功能;慕尼黑应用技术大学(Hochschule München)开设论坛,讨论ChatGPT以及其他大语言模型在应用科学方面的利弊,并组织了AI Hackathon活动,颁布分组设计任务,如自动化学生辅导、学术写作辅助工具或智能课程规划系统,使用AIGC开发原型并进行优化。
(四)图像处理与产品设计支持
在创意产业和工程设计专业领域,学生可以利用AIGC工具进行图片修正,进行包括但不限于色彩调整和特效添加等操作,从而更具创造性地呈现创意与设计理念。借助AIGC工具,学生得以轻松地进行色彩校正、滤镜处理和风格变换等操作,增添了思维拓展的可能性,更好地将个人想法与设计理念充分融合,从而在创意产业和工程设计专业脱颖而出。例如,英国剑桥大学(University of Cambridge)为图像编辑师及设计师等相关专业编制了一套AIGC使用指南,在该指南中强调了可以利用一些AIGC图像编辑工具,如DALL.E和Midjourney等对照片进行纠正和轻微编辑,使其更易用,而无需改变照片的原有主题和构造。此外,视频制作师可以使用Adobe Podcast、Descript和Pictory等工具,消除不需要的背景噪声以及镜头中的无关干扰因素,以此节省数小时的编辑时间。
(五)学生表现反馈与数据驱动决策
AIGC为教育者提供了更智能、精准的学生表现评估工具,并通过数据驱动决策,为职业教学管理提供科学依据。德国杜伊斯堡—埃森大学(University of Duisburg-Essen)公布了一份在教学和考试中使用ChatGPT等AIGC技术支持的使用指南。该指南强调AIGC可以用于教学材料的开发,为学生创建测验或例子,以及对学生的学习数据进行统筹和反思,动态跟踪学习进展,加强反馈的及时性和针对性。德国汉诺威职业教育与培训学院(Berufsbildende Schulen Hannover)建议学生在求职时可采用ChatGPT等AIGC工具,优化个人简历和模拟面试场景,根据学生的多轮回答对简历再次修正,并匹配特定行业的信息,为学生进入德国就业市场做好充分准备。
二、职业教育领域生成式人工智能应用面临的风险挑战
AIGC正影响全球职业教育领域,从而重塑未来就业市场,并在新质人才培养方面展示出巨大的应用潜力。然而,一项 “颠覆性”技术的问世标志着重大转折的到来,如果在此基础上不进行审慎思考和有效管理,那么这项“颠覆性”技术可能会带来严重的负面影响和不可预见的后果。为此,本研究基于AIGC在职业教育领域的实际发展困境出发,梳理了技术失业与技能转型新需求、教学体系与教学结构转型新变革、伦理与情感风险新要求、数据隐私与安全问题新挑战四大风险挑战(图1)。

(一)技术失业与技能转型新需求
公众舆论影响着决策议程的制定,称之为“国民情绪”或者“国家氛围”,其在演变过程中会随时间推移和媒体的塑造而逐渐加剧,可能激发相应的恐慌情绪。实际上,在Open AI公司推出的GPT3.5—GPT4.0期间,全球各界人士一直存在疑问:在人工智能、自动化等技术“催生”出的“黑灯工厂”是否会造成劳动岗位“断崖式”消失?一些高度数字化的国家,譬如芬兰、德国,形成的恐慌现象更为严峻。《第二次欧洲技能和就业调查》显示,有51%的芬兰劳动力认为数字技术将会对自己的工作产生影响,其中21%的人认为自己将会被机器所取代。国际劳工组织在《生成式人工智能与就业:对工作数量和质量潜在影响的全球分析》中回答道:“大多数工作和行业只面临部分自动化,最新的生成式人工智能更可能对其进行强化和补充,而不是完全取代。”技术的进步与其说是驱动工作岗位消失,不如说是引导和推动新工作岗位的出现。例如,被称为“21世纪最重要的职业技能”“未来的工作”“惊人的高杠杆技能”的新岗位——提示语工程(prompt engineering),其主要工作就是通过巧妙设计输入的提示(prompt)来引导模型产生特定类型或内容的输出。除此之外,还有机器学习工程师、数据科学家、自然语言处理专家、人工智能伦理师、数据隐私保护师、人机协同设计师等。技术的进步导致的劳动力市场转型凸显了教育培训和提高劳动者能力发展的重要性。面对“技术失业”的时代挑战,为了确保学生能够在技术革新中保持就业和创业机会,重要的是持续推进技能转型和职业技能的再培训。
(二)教学体系与教学结构转型新变革
随着AIGC在职业教育领域中的全方位渗透,其所承载的“双刃剑”效应也愈加明显。一方面,它为职教教师发展带来新的不确定性、复杂性和潜在风险;另一方面,在AIGC赋能职教教师专业技能习得的过程中不可避免地会面临功能运用“高阶”与自身数字素养不足的挑战。纵观国内外,职教教师的专业素养匮乏,职业院校支持力度不够、管理体系薄弱等问题,都会给“AIGC+职教”的发展增生阻力。此外,一个由教师、学生、行业企业等多元主体与外部制度环境、技术革新等复杂要素交织而成的教学体系应运而生。AIGC的介入转变了原有的教学体系结构,使教学主体产生“增量”,并通过模拟、生成、复现真实职业实训场景,将复杂的技能习得过程转化为可拆解、可定制的学习情境,进而构建出可追踪、可复制以及可实践的真实教学环境,加快传统的“师—生”二元结构向“师—机—生”三元结构的转型变革。
(三)伦理与情感风险新要求
1.主体权界模糊
在知识技能本位下,传统教师与智能导师之间谁拥有更多的知识储备与技能,则谁更有能力主导教学进展。毫无疑问的是,AIGC凭借其技术高位优势,可以快速捕捉、精准分析、重点把握、严丝合缝地“抓紧”教学的每一个环节。而职教教师无论是在知识还是在技能方面的长时间积累,都无法与AIGC的快速响应相媲美。因此,造成了AIGC在辅助教学过程中必然存在教学主体权界模糊的风险。
2.科技伦理失范
AIGC的重大任务处理能力容易产生负面的“机器诱导”,使学生个体形成过度依赖的思维模式,陷入对其智能处理的过度信赖之中。这种过度依赖可能导致个体在处理复杂问题时缺乏自主性思考,造成许多学生会依赖于AIGC输出的结果而不加深思熟虑地进行使用。这种情况下,个体的思维能力和判断力会受到严重削弱,从而损害其在复杂决策中的独立性。这也会造成其自身能力的低估,他们可能认为自己无法独立解决问题,而单纯地“附庸”于外部的智能系统。这不仅限制了个人成长,也“剥夺”了他们面对挑战时的应对能力。过度依赖AIGC也容易导致学生对技术的误解,他们可能会将AIGC视为万能的解决方案,而消解了人类的价值和智慧。
3.情感风险丛生
在传统教学实践中,不仅仅涉及物理层面的教学培训、技能竞赛和企业实践,还涉及师生之间“情感传播”和“价值引导”等多维度的情感交互。而AIGC虽然具备较高的“类人”响应,但无法产生“类人情感”,也无法像职教教师那样具身性地将技能培训中的缄默知识用语言或非语言的形式传授给学生。随着AIGC辅助教学成为未来职业院校的常态,职教教师与学生之间的情感交流可能会被技术所阻隔。
(四)数据隐私与安全问题新挑战
从技术角度来看,AIGC强大技能在教学辅助和数据分析方面取得了显著表现,这主要依赖于其背后的大模型算法治理和海量数据训练。然而,庞大的数据收集和采样面临着数据隐私泄露的挑战。
一方面,AIGC在职业教育领域应用的初期并未明确定义数据隐私的边界。这一不确定性破坏了个体隐私权,尤其是在譬如“医疗”“商业”“金融”等特殊专业领域。技能实训的真实数据、学生的学习记录、教师的教学反馈以及学校管理信息等敏感数据被广泛采集用于训练和优化AIGC。实训单位、企业、学校、教师和学生急需清晰的数据使用政策。缺乏界定的数据隐私边界可能使个体难以有效行使对自己数据的控制权,从而加剧隐私担忧。
另一方面,数据的不当使用为职业教育发展埋下了潜在隐患。首先,由于AIGC在职业教育中的应用需要依赖大量个体数据,一旦这些数据被不当使用,将直接妨碍学生、教师和学校管理者的信任,导致对AIGC抵制情绪的蔓延,进而影响职业教育向数字化、智能化转型的步伐。其次,在合规性和法规遵从方面职业院校将面临更大的监管压力。教育机构需要花费更多的精力和资源来确保AIGC应用中的数据处理符合相关法规和伦理标准,以防范潜在的法律责任。这不仅会增加运营成本,还可能使职业院校在技术应用中陷入发展瓶颈,难以顺利推进转型发展。
三、职业教育领域生成式人工智能应用的对策建议
(一)政策引领:政府职业教育前瞻性规划与协作机制构建
政府应制定智能化、前瞻性的职业教育战略,在迎接技术失业与技能转型挑战时,能够紧密结合当前技术趋势和未来就业市场需求,确保职业教育的灵活性和适应性,使其能够在快速变化的科技环境中保持高质量发展。为了加快相应政策的落地,应解决政策和行政之间的瓶颈,建立更为灵活的跨部门协作机制。各政府部门还要确保信息、资源和经验能被共享,从而形成一体化职业教育体系。在进行政策引领时,不仅要包括劳动力市场的信息共享,还应包括就业服务、技术培训和产业需求的综合考量。
(二)打造可持续支持体系:构建职业教育经费长效投入机制
建立具有可持续性特征的职业教育经费投入机制,使政府支持覆盖职业教育各个层面。有关部门需设立职业教育发展基金,用于支持创新性的培训项目和针对性的就业服务。这不仅有助于缓解资金压力,也鼓励学校和培训机构更加注重质量和效果。依托教育经费投入建设,政府可以通过建立专门的技术更新机制,为学校和培训机构提供资源和指导,引入新型的技术平台和设备走入校园或实训场地。例如,可以融入文本图像生成、多模态、虚拟现实(Virtual Reality,VR)、增强现实(Augmented Reality,AR)、混合现实(Mixed Reality,MR)等技术。为此,可以搭建多样化学习资源获取方式、创造“微证书”和“微学位”等新型评价途径、塑造具备灵活性与开放性的学习氛围。
(三)构建创新型教学体系:打造教学结构优化与人才培养新方案
为满足职业院校教学体系与“师—机—生”三元教学结构转型需求,提升职业院校在新一代人工智能背景下的整体适应力,应加强其基础能力建设。通过优化教学结构、打造全新人才培养方案、提升社会吸引力等措施,使其具备不断应对外部变化的职业能力。此外,还需实行灵活的课程改革,根据市场需求和技术发展变化及时调整教学内容、教学结构。鼓励加速构建“双师型”教师队伍,注重培养职业导师和技术人才,以确保教育体系更贴近实际工作需求。同时,通过引流机制,引入高水平师资,并通过培训和交流机制,将国际领先的教育资源引入职业院校。2020年,教育部发布《职业教育数字校园规范》,为促进职业院校的全面数字化转型发展提供了支持和指导。在教育数字化转型背景下,职业院校正经历着从传统的外延式发展向内涵式发展的转变。在这一阶段,多数人对于劳动力市场转变存在担忧,一方面,发展不确定性和“技能错配”导致劳动力数字素养还有待提升;另一方面,随着就业环境的变化,劳动力市场呈现出巨大的人才缺口,它将“鞭策”融合教学模式、教学过程和评价方式等的全方位变革,以及打造出更具包容性、柔韧性、持续性的人才培养方案。
(四)形成保障机制:构建AIGC在职业教育中的风险评估与实时监控体系
为确保AIGC在助力职业教育时,其技术伦理与数据隐私安全得到保障,亟须构建一套全面的风险评估与实时监控体系,以应对潜在的技术风险问题。为形成相应的保障机制,首要任务在于建立系统的风险评估体系,其中包括对AIGC技术、隐私和伦理等多方面的深入评估。在风险评估基础上,职业院校需要建立包括实时数据监测、用户反馈系统、自动化告警系统和独立第三方审查等在内的实时监控机制。同时,第三方评估组织需要定期进行隐私影响评估和安全风险评估,以识别潜在的隐私侵犯和数据安全风险,并采取必要的预防措施。通过上述举措,可以确保AIGC在职业教育中的应用始终符合伦理标准和法律法规,为其可持续发展提供坚实保障机制。
(五)打造全球对话平台:深化跨国研究交流,共筑职业教育新愿景
各国应加强在“AIGC+职业教育”领域的合作与交流,共同推动技术创新和知识共享。设立全球性的合作平台,汇聚来自不同国家和地区职业教育机构、产业界和政府的代表。通过在线论坛、研讨会等交流形式,分享各地职业教育经验和最佳实践。同时,引导跨国合作项目共同攻克职业教育领域难题,推动全球职业教育体系的进步与创新。通过各国集思广益,可以共同致力于培养具备AIGC技术素养的未来职业人才,以适应日益复杂和快速变化的职业岗位需求,为全球职业教育事业的可持续发展搭建坚实的合作基础。