根据省委、省政府关于卫生健康人才队伍建设和人才体制改革相关政策,《定州市公立医院公开招聘工作人员暂行办法》(定政办〔2017〕92号)文件精神,为满足医院用人需要,切实做好定州市中医医院新进人员公开招聘工作,经市委、市政府批准,2021年面向社会公开招聘61名专业技术人员。现将有关事项公告如下:
坚持德才兼备,民主、公开、公平、择优的原则,在考试、考核的基础上择优聘用。
本次招聘采取单位招聘的形式,由定州市卫生健康系统公开招聘工作领导小组办公室(以下简称招聘办)组织。按照制定招聘方案、发布招聘公告、报名及资格审查、招聘考试(笔试、面试)、体检、政审考察、拟聘人员公示等步骤进行。
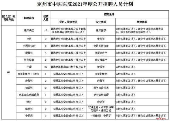
2021年定州市中医医院面向社会公开招聘61名专业技术人员(具体招聘岗位信息见附表)。
1.遵守中华人民共和国宪法和法律,热爱卫生事业,具有良好的品行和职业道德;
4.具有法律规定不得聘用为事业单位工作人员的其他情形。
报名时间:2021年6月30日—7月8日(上午8:00-12:00、下午2:30-5:30)。
报名方式:现场报名、网络报名均可,网络报名扫描二维码填写招聘报名表,每人仅限报考1个岗位。为避免人员聚集,仅需一种渠道报名,无需重复登记。
资格初审:由定州市中医医院人事科组织相关科室对所有报名应聘人员按照招聘方案进行资格审查。
微信扫描下面二维码进行定州市中医医院招聘网络报名。

资格初审通过人员,由医院工作人员电话通知,领取准考证。
笔试时间以通知为准,由招聘办组织实施。笔试科目为所报考岗位的专业基础知识。考试不指定考试辅导用书。笔试成绩满分为100分,最低合格分数线由招聘办确定。在定州市中医医院微信公众号发布笔试结果及资格复审时间、地点。
面试工作由招聘办组织实施,全过程接受市纪检监察人员监督,确保面试工作的公平性。
(1)面试人选确定。在笔试成绩最低合格分数线以上的考生,依据笔试成绩从高分到低分按计划招聘人数选拔进入面试人选,面试人数与招聘人数比例不低于1.5:1(若面试人数不足,由定州市中医医院提出申请,经招聘办批准按实际人数进入面试),比例内末位笔试总成绩并列的都进入面试。笔试有作弊等违纪情况的考生,取消其应聘资格。
(2)资格复审。面试前由招聘办组织对参加面试人员进行资格条件复审,面试人员应提供以下材料的原件和复印件,复印件须用A4纸按照以下顺序装订,原件以供核对。
②研究生及以上学历人员须提供硕士研究生学历以前的毕业证及学位证、学历证书电子注册备案表,应届生提供研究生期间的学籍在线认证报告;
学历证书电子注册备案表及学籍在线验证报告在中国高等教育学生信息网(学信网)www.chsi.com.cn自行打印;
③本科学历人员需提供第一学历及最高学历毕业证及学位证、学历证书电子注册备案表,应届生提供学籍在线认证报告;
④护理专业需提供毕业证、学历证书电子注册备案表,应届生提供学籍在线认证报告;
⑤规培合格证书(今年规培结束还未取得证书的需提供培养单位加盖公章的证明);
⑥有资格证书的提交相关资格证书,已考过未拿到证书的提交考试成绩。
报名时填报情况不实或不符合应聘条件的考生取消其应聘资格,对严重弄虚作假行为要追究责任。资格复审不合格出现的比例内空缺,在报考同一岗位的人员中按笔试成绩从高分到低分依次递补,若笔试成绩出现并列都进入面试。
面试时间和地点详见准考证,资格复审合格人员发放面试准考证。
由招聘办组织,按照招聘岗位学科设置考官,每组考官7人,计分方法采取体操打分法。面试根据考生人数和面试时限合理分组,报考同一岗位的考生原则在同一面试组进行面试。面试满分为100分,最低合格分数线由招聘办确定。
面试主要考察应聘人员的专业知识水平和综合素质能力,面试时间总计不超过8分钟。
总成绩=笔试成绩×60%+面试成绩×40%。(总成绩出现并列,按笔试成绩高者优先的原则确定)。面试当天在定州市中医医院微信公众号发布考试结果。
考察由定州市中医医院组织,主要考察应聘人员的思想政治表现、道德品质、业务能力、工作实绩等情况,并对其资格条件进行复查。
体检由定州市中医医院组织,体检参照现行的《公务员录用体检通用标准》执行,体检费用自理。初检不合格者,可申请复检一次,复检仍不合格,取消其应聘资格。
根据考试、体检、考察情况,择优确定拟聘用人员,将拟聘用人员情况在定州市中医医院微信公众号公示5个工作日,对公示反映有严重问题并查有实据,不符合聘用条件的取消其拟聘用人员资格;对反映有严重问题但一时难以查实的,暂缓聘用,待查实并做出结论后决定是否聘用。
公示期满无异议的,或有反映问题但经核实不影响聘用的,由定州市中医医院提出聘用意见,招聘办批准后,按有关规定签订劳动合同,办理入职手续。拟聘用人员无正当理由逾期不报到者,视为自动放弃。聘用人员按规定实行试用期制度,试用期包括在劳动合同期限内。试用期满合格的,予以正式聘用;不合格的,取消聘用。
拟聘用人员在考察、体检、公示期间产生的岗位空缺,在公示后一次性从各岗位面试分组人员中按总成绩由高到低排序进行递补(递补人员出现总成绩并列,按笔试成绩高者优先的原则确定)。
(一)招聘工作的全过程,要做到信息公开,程序公开,结果公开,广泛接受社会及有关部门的监督。
对有下列违规情形的,予以严肃处理,构成犯罪的,依法追究当事人的刑事责任:
1.伪造、涂改证件、证明,或以其他不正当手段获取应聘资格的;
3.招聘工作人员指使、纵容他人作弊或在考试考核过程中参与作弊的;
(三)对违反公开招聘纪律的应聘人员,视情节轻重取消考试或聘用资格;对违反本方案招聘的受聘人员,一经查实,应当解除劳动合同,予以清退;对违反公开招聘纪律负有领导责任和直接责任的人员,视情节轻重进行批评教育、调离招聘管理工作岗位或给予处分;对违反公开招聘纪律的其他相关人员,根据其情节轻重,按照有关规定追究责任。
(四)凡考生未在规定时间内按要求参加笔试、资格审核、面试、体检、考察考核、报到等情况的,均视为自动放弃应聘资格;资格审核贯穿招聘工作全过程,在任何环节,发现考生不符合招聘条件、弄虚作假的,取消应聘资格,问题严重的要追究责任。
在公开招聘过程中发现的违纪违规行为,参照《事业单位公开招聘违法违规行为处理规定》(人社部令第35号)处理。
七、因处新冠肺炎疫情防控特殊时期,时间、地点等如有变动,会及时在定州市中医医院微信公众号公布,请各位考生关注中医医院微信公众号通知并做好个人防护。
