一、什么是中外合作办学项目
是中国与外国教育机构在中国境内合作举办的教育项目(专业),面向中国学生,融合中外双方优质教育资源、师资,联合教学的国际化教育模式,培养具有国际视野的人才,是国家高等教育国际化改革新趋势。
二、外方合作学校贝尔维尤大学(贝佛大学)
美国贝尔维尤大学(Bellevue University,又译作“贝佛大学”)位于美国坐落于美国内布拉斯加州贝尔维尤市。成立于1966年,是内布拉斯加州最大的传统独立大学之一。首批获得中国教育部认证的美国大学之一;美国驻华大使馆(Education USA)重点推荐的美国大学;美国高等教育委员会所承认的高等教育学府,拥有副学士、学士、硕士,博士学位授予权;学校现由艺术文理学院、商学院、科学技术学院和专业教育学院组成。校园环境优美,教学资源丰富,学术氛围浓厚,教学设备先进齐全(排练房、多媒体中心、演播厅、技术研究中心、电子音乐工作室等)与美国各大学图书馆实现资源共享,馆际互借通畅。


三、人才培养目标

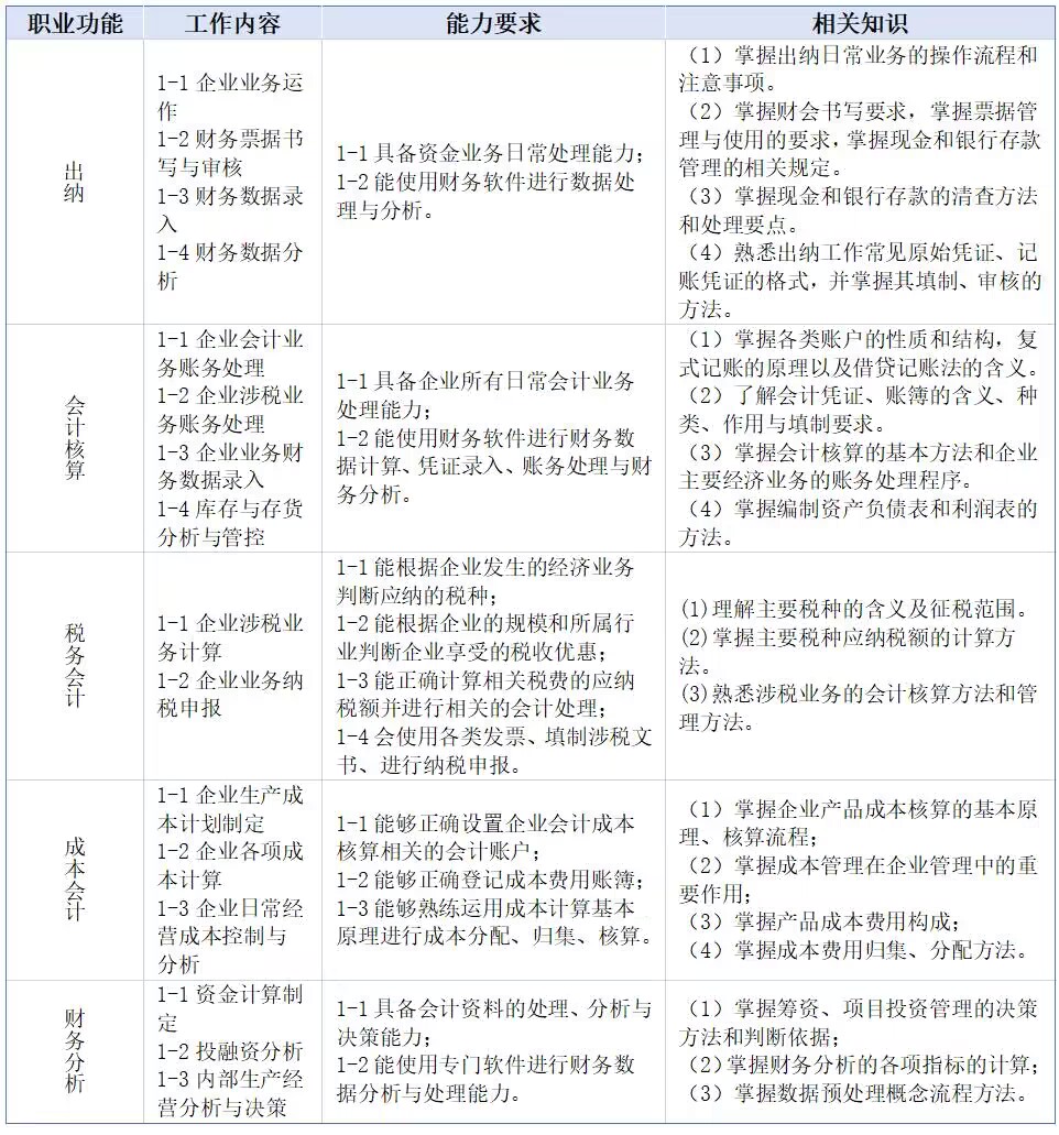
四、核心课程设置
本专业主要核心课程设置如下表:


五、职业资格
本专业毕业生获取相应的国家职业资格证书见表所示。

六、就业面向岗位
岗位及能力要求
